摘 要:本文简要介绍了绿色建材——烧结装饰砖及采用烧结装饰砖的复合墙体结构体系,详细论述了烧结装饰砖幕墙的复合墙体结构体系的节能特性和经济特性,并将各种幕墙的复合墙体结构进行了对比,也简要地阐述我国烧结装饰砖的生产现状及其发展前景。
关键词:绿色建材,烧结砖,烧结装饰砖,复合墙体结构体系,
烧结砖是我们建材行业谈论的永恒主题。它不仅与我们的悠久历史密切相关,同时它也离不开我们的现实生活,更牵涉到我们的美好未来。此处我们要讨论的不是一般的普通烧结砖,而是品质好、颜值高的烧结装饰砖。我们相信,烧结装饰砖作为一种绿色建材,必将是未来相当长一段时间中国建筑市场需求的主导产品之一,因为它符合我国政府提倡的“积极推广绿色建筑和建材”的产业政策;它既能传承“秦砖汉瓦”的厚重神韵,又能体现现代设计的流行风尚;它既是大众喜爱的绿色环保产品,又是建筑节能和百年绿色建筑的理想选择。
1.消除误区,正确认识烧结砖
众所周知,中国有十大国粹(实际不止这些):京剧、中医中药、丝绸汉服、陶瓷、书法国画、武术、中国茶、围棋、剪纸、刺绣等,其中陶瓷占有重要位置。所谓陶瓷,包括日用陶瓷、卫生洁具、建筑陶瓷和工业陶瓷等等。建筑陶瓷又包括烧结墙砖、烧结地砖、烧结瓦、劈离砖、烧结砌块等等。而烧成陶瓷的基本原料都是黏土。黏土,英语:clay,又作粘土,在地球表面分布很广。根据矿物成分组成,黏土(粘土)又包括页岩、陶土、高岭土、以及耕地土等等,但是黏土(粘土)决不等于耕地土。因此,说禁止耕地土烧砖可以,但说禁止黏土(粘土)烧砖,那就说不通了。能不能使用黏土(粘土)烧砖呢?回答应该是明确和肯定的,因黏土属于不可枯竭资源,而烧造水泥的石灰石则属可枯竭资源。作者认为前提只要做好三件事情即可:一是原材料属于矿产,只要不破坏耕地,经过矿产资源部门审批,取得采矿证;二是生产工艺采取相应措施,排放环保达标;三是产品质量达标。这三件事情只要做好了,就没有理由禁止。
我们的先祖从远古仰韶文化时代就知道使用黏土(粘土)制造陶器,其工艺技术已达到相当成熟的水平。两千多年前秦兵马俑里的烧结砖和秦长城的烧结砖,也都令世人瞩目。从保存完好的、经历了上千年的唐宋时期建筑,经历了数百年风雨的明清时期的各种烧结砖建筑,我们也清楚地看到,烧结砖已不仅仅局限在建筑结构围护和填充作用,而是把烧结砖在墙体上的装饰功能发挥到了淋漓尽致的地步。
在今日,令人深思的是如何把我们先人几千年来创造的历史遗产传承下来?如何用现代技术把它提升到一个新的高度?如何让其为建设美丽中国添砖加瓦?要说行业的转型升级,肯定不是“转行”,因为各个行业都在转型升级。唯有把自己的事情做好,精益求精,继承加创新,把握和开拓新的市场,那才是努力的方向。
那么什么样的建筑算是好的建筑?如果讲结实经久耐用,用钢筋混凝土建成的碉堡足矣,但是住在里面很不舒服,墙体没有呼吸功能;如果讲绿色环保,住山洞最好,但是缺乏美感,功能不全。这是两个极端的例子。很明显,那些好的建筑既要外观美、和谐自然、经久耐用、百年不衰,达到是一幅永恒的图画、一首凝固的音乐的意境,又要内在美、功能齐全、绿色节能、冬暖夏凉、舒适宜居。经过长期的实践证明,那些使用烧结装饰砖(或称清水墙砖)的复合墙体结构体系建筑应该是首选,见图1。

图1 好的建筑是一幅永恒的图画、一首凝固的音乐
2.复合墙结构体系
所谓复合墙结构体系顾名思义就是由不同建筑材料复合而成的墙体结构。这种结构体系主要由外叶墙、保温层、金属连接件和内叶墙组成,见图2。在世界上西方发达国家使用复合墙结构体系最成熟、也最为普遍,其中美国使用烧结装饰砖复合墙结构体系最多,技术也最成熟。
外叶墙(幕墙)可以是砌筑的烧结多孔装饰砖、也可以是烧结陶板、或者水泥砌块、花岗岩、大理石、玻璃等等。我们以下重点要讨论的是以烧结多孔装饰砖为外叶墙的复合墙结构体系,因为这种结构体系急需得到行业内更多人的了解和应用。在本文中如无特别说明,凡是提到“复合墙结构体系”时则是指以烧结多孔装饰砖为外叶墙的复合墙结构体系。外叶墙应用的烧结多孔砖主要起装饰作用,如同我们穿的衣服的外层面料,所以在美国将这种砖称之为面砖(Face Brick)。美国的国家标准ASTM C216 专门对其技术参数做了规定,简单说5块砖抗压强度的平均值必须大于20MPa,5块砖的冷水吸水率平均值必须小于8%。不管制造的原材料是什么,不管砖块的孔型如何,不管生产工厂采用什么工艺,也不管你生产工厂规模大小,这两项指标是硬指标,不可更改。这就从供给侧源头上保证了产品的质量,由它砌筑的建筑寿命也才能达到百年以上。对生产厂家来说,抗压强度平均值大于20MPa容易做到,同时又要达到冷水吸水率平均值小于8%不容易做到,它实际上反映出烧结砖的致密度必须很高,即抗冻融性能指标必须很高。这样的规定既能保护先进的生产工艺,淘汰落后的生产工艺和产能,又能保护矿产资源。从国家战略角度讲,是一举多得的事情。
保温层有两部分:空气层和泡沫板。外叶墙与泡沫板之间留有至少为2英寸的空间。泡沫板必须是阻燃材料或者要求达到阻燃指标的材料。根据保温或者隔热的要求,设计时要选定泡沫板的种类和厚度尺寸。复合墙结构体系的保温隔热性能主要依赖泡沫板的指标,如同我们穿的棉衣,保温性能主要由保温层是棉花、合成棉还是鸭绒以及它们的厚度来确定。
金属连接件虽然细小,从外部看不见,但它是连结外叶墙和内叶墙使之成为一个结实整体的重要部件。金属连接件有多种,根据烧结砖砖型和墙体结构,以及内叶墙的种类来选定。
内叶墙可使用多种建筑材料,可以是型钢结构,或者木框架结构,也可以是水泥砌块结构,见图2和图3。
我国住房和城乡建设部于2012年4月5日发布了行业标准《装饰多孔砖夹心复合墙技术规程》JGJ/T 274-2012,并于2012年10月1日开始实施。该标准的实施,使得建筑设计和建筑施工有了可操作性的技术标准,十分有利于复合墙结构体系在我国的推广。

3.复合墙体结构体系的节能特性和经济评估
采用最新的工艺技术,在一块多孔烧结装饰砖块上同时实现高强度和高抗冻融性已经实现,并能够大批量工业化生产,可以说这不是太难的事情。但是如果在一块这样砖块上同时实现“三高”,即高强度、高抗冻融性和高孔洞率(超过30%孔洞率),那是比较困难的事情。即使能够生产出来这样的“三高”产品,也存在着能否在实际当中合理应用的问题。追求高孔洞率,其主要目的是实现保温隔热,达到建筑节能的目的。而对于复合墙体结构体系来说,实现保温隔热、达到建筑节能的目的并不需要外墙烧结砖来担责,而是由保温层来承担,这样的因材设计、扬长避短、各行其责的复合墙结构体系能把复杂的事情轻易化解。
事实证明,复合墙体结构体系将烧结装饰多孔砖与保温材料和其他材料联合使用,确实能使不同的建筑材料物尽其用、各尽所长,建筑节能的目标很容易实现。
为了说明问题,以下用欧洲传统使用的烧结保温砌块与美国使用的烧结装饰砖复合墙体结构体系进行对比。
欧洲对建筑节能要求很严格,都有相应标准和精确的具体数据遵循。现在从各种烧结保温砌块中挑出保温性能最好的一种为例,孔型如图4。该孔型的传热系数U= 0.28W/ m2 K(导热系数 =0.11 W/mK) ,用该种保温砌块砌筑墙体的厚度(不含装饰层)为:365毫米。
再看美国的烧结装饰砖复合墙体结构体系实例,我们寻找一种具有相同传热系数U= 0.28W/ m2 K的墙体结构。在美国使用热阻数据,相同传热系数U= 0.28W/ m2 K的热阻值为 R=20.00㎡K/W。图5明确标示出了复合墙不同材料的热阻值:烧结装饰砖R=0.5,发泡隔热板R=6,3.5英寸木支柱与玻璃棉保温层R=13,内装饰石膏板R=0.5,几种材料的热阻总值为R=20.00㎡K/W,也就是传热系数U= 0.28W/ m2 K。但是这样的复合墙体结构的墙体总厚度是多少呢?是225mm!这比具有相同传热系数的烧结保温砌块墙体厚度减少了100mm!这足以说明,烧结装饰砖复合墙体结构在保温隔热方面具有优异的潜能,而且具有很高的灵活性。

上面我们从建筑节能角度对烧结砖复合墙体结构和烧结保温砌块做了简单的对比,那么从经济性角度考核又是怎样的情况呢?
根据欧洲的朋友提供的数据,烧结保温砌块在法国和德国的出厂价格大约为350欧元/M3左右。为了与复合墙体结构数据进行对比,现将按外墙墙体每M2的造价并按时价折算成美元计算。假如就以传热系数U= 0.28W/ m2 K的365mm厚烧结保温砌块为例,每M2墙体的原材料价格为147美元。再加上人工砌筑费、运输费、辅料费、内外墙装修费、以及各种税费,建筑成品房的墙体造价会在300-350美元/ M2。
表1. 美国东南部几个城市商业建筑不同墙体的平均造价*
(美元/平方英尺 ,1平方英尺=0.09 M2)

*含材料费、设备费、人工费、各种税收、保险费和监理费
美国烧结砖工业协会(BIA)在几年前公布了一份报告,该报告调查了美国东南部9个州的11个城市的商业建筑的墙体平均造价。现将其中5个城市的情况摘译在表1中。之所以没有列出全部数据,是由于篇幅关系,以及造价趋势是相同的。
表1的墙体平均造价包括了材料费、设备费、人工费、各种税收、保险费和监理费,是美元/平方英尺 ,而1平方英尺=0.09 M2,按照我们常用的单位,只要在表内的数据上乘以10,就是每平方米的美元数额。前5项都是使用烧结空心砖的复合墙体结构,造价为每M2200-300美元;而金属板幕墙的复合墙体结构,每M2造价接近400美元;玻璃幕墙的复合墙体结构,每M2造价超过500美元;造价最高的是花岗岩或大理石幕墙的复合墙体结构,每M2约700美元。
从以上对比中发现,采用烧结空心砖作为幕墙的复合墙体结构与烧结保温砌块墙体结构相比,前者占优;与金属板幕墙的复合墙体结构、玻璃幕墙的复合墙体结构和花岗岩或大理石幕墙的复合墙体结构相比,它的造价仍然是最低的,在经济特性方面的表现出乎人们的预料。
4.烧结装饰砖幕墙复合墙结构体系的优点
烧结装饰砖幕墙的复合墙结构体系除去在建筑节能和经济评估方面占有优势之外,还有其他诸方面的优势。下面再列举一二。
天然绿色:烧结装饰砖是由地球表面存量丰富的黏土(粘土)经过粉碎、加水搅拌、陈化、练泥、真空挤出、干燥等一系列加工工艺之后,最后在1000℃以上的高温焙烧炉内烧结而成,物化特性稳定。所有不同尺寸不同颜色的产品,都是由不同的天然原料配制加工而成,符合绿色建筑材料的技术指标。党的十八届五中全会提出了今后一段时期“创新、协调、绿色、开放、共享”的五大发展理念,在建材行业,深入贯彻执行“绿色”的发展理念尤其重要。没有绿色建筑材料,何谈绿色建筑?毋容置疑,无论是墙体材料,还是屋面材料,或者是铺路材料,天然绿色的桂冠应该以黏土(粘土)烧制的成品为先。

经久耐用:随着加大对环境资源的保护,我国对建筑寿命越来越关注了。虽然按照我国《民用建筑设计通则》的规定,一般性建筑的耐久年限为50年到100年,但是现实中很多建筑的实际寿命只有20~30年,与设计通则的要求有相当大距离。而在英美国家,实际建筑寿命平均都超过了100年。建筑的实际寿命缩短,一方面是由于建筑设计失误造成,而更多的原因是由于粗制滥造的建筑材料所致。每年我国是世界上新建建筑量最大的国家,建筑寿命的缩短,对矿产原料、能源、人力、资金等造成极大浪费,而且产生巨量的建筑垃圾。联想一下古墓中几千年的陶瓷制品、超过两千年的长城砌砖、几百年的明清建筑,没有哪种建筑材料像这样永不变形、永不褪色、永不腐烂的。因此我们完全有理由相信,质量合格的烧结装饰砖无疑是百年建筑的最佳搭档。
舒适宜居:烧结砖具有特殊的“热质量”属性,透气性好,不结露,有呼吸功能。按照我们通俗说法就是冬暖夏凉。这是任何其他墙体材料所不具备的。
灵活应用:砖块虽小,但能砌出几十层高的雄伟楼座,也能砌出魅力无比的舒适别墅;能雕刻上鲜活生动的花鸟山水,也能砌筑出千变万化的花墙。建筑设计师的丰富想象,绝对能通过小砖块达到艺术再现。见图6、图7。
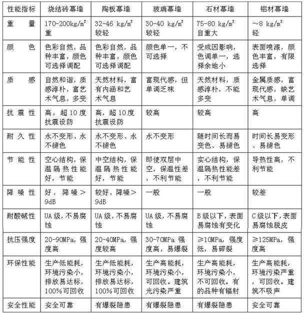
为了一目了然地对比烧结装饰砖幕墙与其他几种幕墙的性能,作者总结在表2中供参考。
表2 烧结装饰砖幕墙与其他几种幕墙的性能对比

5.我国烧结装饰砖生产现状及其发展前景
目前,我国现存砖瓦企业数量近7万家,年生产烧结墙材制品约9000亿标块,从数量上说是世界第一。近年来,砖瓦行业在产品品种和质量方面虽然取得了一些进展,但与国际先进水平相比还有相当大的差距。市场上砖瓦产品质量良莠不齐,高中低档并存,但普遍品种单一、档次不高,而能够规模生产高档烧结装饰砖产品的企业全国仅有区区几家,其产量仅占全国总产量的万分之几。
首先看看国外的简单状况。美国现有300多家烧结砖制造企业,年产量在95亿标块,全部产品是高档烧结装饰砖与地砖,严格执行美国国家标准ASTM的有关规定,每条生产线的成品率都在98%以上。所有企业都采用外燃窑,无一使用内燃窑,灰尘和废气排放经过专门设备处理容易达标。我们的近邻韩国上世纪70年代还从我国山东进口烧结砖,但到上世纪80年代他们逐步按照国际先进生产工艺进行改建和新建50多家烧结砖厂,全部采用外燃窑生产工艺,产品质量远超中国,能够与美国产品媲美,从此再也不从中国进口了。
我国是世界上最早使用烧结砖的国家之一,现在是世界上第二大经济体,在将近7万家烧结砖企业中仅仅有几家才能生产高档烧结装饰砖与地砖,连我们的邻居小小的韩国都不如,岂不令人深思吗?那么是什么原因阻挡了我们前进的脚步?是资金不足,还是技术设备落后?是市场不给力,还是我们的企业家不努力?是国家的政策有问题,还是我们个人的认识理解跟不上?问题的症结究竟在哪里?

如果把原因归咎于高档烧结装饰砖与地砖太贵、没有市场,那好,我们可来用实例进行回答。大家都知道北京最贵的住宅之一是钓鱼台七号院,网上报价每平方米13万元,有的好户型达到30万元/ M2。为什么这么贵居然还卖得好?其原因之一是设计师把烧结砖的优点巧妙地发挥到极致。但是你知道吗,这烧结砖是谁生产的?答案是从奥地利进口的,每块砖10元人民币。只这一个项目采用这种砖还不能说明问题。北京居然还有玉渊府、万柳书院等十多个楼盘都已类似采用。北京是这种情况,这毕竟是在首都,那么每块10元人民币这样的进口烧结装饰砖在外地有市场吗?请看,他们在天津、苏州、西安、武汉、杭州都有类似项目的实施,全国各地共有20多个项目已经采用。这说明了什么?难道不是正好说明市场在悄然地在发生变化,我们的认识没有与时俱进吗?
作者再来列举天津的一个案列。天津中节能国环新型材料有限公司的前身天津建工页岩制品有限公司(后来由前者收购)2002年拟从美国引进先进技术和设备建设两条生产烧结砖生产线,但是干燥焙烧工艺仍采用国内的内燃窑技术。作者从工厂规划和技术设备引进都参与其中,曾经建议用户将眼光放远一点,也把国外先进的干燥焙烧工艺技术引进到项目中来,哪怕只建一条生产线也好。这样既能生产普通烧结砖,又能生产高档烧结砖,不至于两条生产线都只能生产普通烧结砖。而实际这样做也不会超出太多的预算资金。该公司决策层虽然也有主要负责人同意作者的建议,但是最终方案由于由主要决策者决定,最后还是未采纳作者的意见。后来经过两年的生产运行,他们看到其产品从价格上确实无法与其他厂家竞争,因此才又做出决定改造其中一条生产线能够生产高档烧结砖,结果又拨出四千万元改造资金,把运行2年的一条内燃窑彻底拆除,在原来的基础上建造了一条从国外引进的干燥焙烧窑炉。改造后开始生产高档铺地砖,后来生产复合墙体结构的装饰砖,并在天津泰安道一带集中建设了几大院。这一示范效应迅速得到了市场的认可,使高档烧结装饰砖供不应求,每块砖的出厂价格卖到了2元以上,甚至卖到了成都、厦门和国外。全年的生产已经做到按订单生产,工厂产品基本无积压、无库存,货款无拖欠。现在他们根据市场的需求,正在改造第二条内燃窑生产线为外燃窑,拟增加高档烧结装饰砖的产量。
我们应该清醒认识到,我国房地产市场像前些年那样井喷式暴涨是不可能了,现在已经进入到理性消费和有选择性消费阶段。但是通过上述实例也说明,我国新的潜在的巨大消费市场仍然存在,关键是我们能否敏锐地抓住并正确地引导。
采用烧结装饰砖的复合墙体结构体系是一个很重要的绿色建筑结构体系。目前我国天津已经得到很好地推广和应用,而且其发展势头喜人。湖南长沙也已经具备批量生产烧结装饰砖的条件,不久也会看到类似天津应用的状况。既然是一个重要的建筑结构体系,那就不可能在一篇文章中把它叙述清楚。这篇文章只是提及一些皮毛而已,希望起到抛砖引玉的作用。另外还有一个很重要的课题,就是如何能生产合格的烧结装饰砖,其工艺技术关键有哪些,国外有哪些可以借鉴的经验和技术等等。为此我也曾写过一篇文章介绍美国一种最新的节能低码层外燃隧道窑技术,并在本刊发表。总之,只要大家有责任感有担当有志气,奋起直追,一定能改变目前我国建材行业只有极少数企业才能生产高档烧结装饰砖的尴尬局面。
参考文献:
美国制砖工业协会年度研究报告:”2008-2009 Cost comparisons for common commercial wall systems”
版权所有:【河南欧帕工业机器人有限公司】
本站所有内容受知识产权保护 未经许可严禁转载、复制或建立镜像
中心地址:河南省郑开大道官渡组团 联系电话:0371-60863533
豫ICP备14017777号-3 营业执照 河南省互联网违法和不良信息举报中心

