E、蛭石
蛭石(vermiculite)矿物因灼烧时体积膨胀15~25倍,形成弯曲长柱状,象水蛭(蚂蝗),故名。化学组成:(Mg、Fe2+、Fe3+)3[(Si,Al)4O10](OH)24H2O;其中可含有:MgO=14~23%,Fe2O3=5~7%,FeO=1~3%,SiO2=37~42%,Al2O3=10~13%,H2O=8~18%;还会含5%以下的K2O。为单斜晶系,通常呈黑云母和金云母假象。褐色、黄色、金黄、青铜黄色,油脂光泽。硬度1~1.5,比重2.4~2.7,熔点1300~1370℃。蛭石矿物并不是用来当作烧结砖瓦产品的原料或是外加剂,而是在烧结砖瓦使用的原生黏土和页岩中常发现有这种矿物,因此就有必要将其列出。
F、混合层矿物
黏土矿物中也可能出现所谓的混合层矿物,其实例就是常常发现的伊利石和蒙脱石矿物、绿泥石和蒙脱石的绿泥石间蛭石混合层。关于混合层的矿物,前苏联的研究资了中又将其分为规则相间的和不规则相间的两种。从笔者接触的原材料(页岩、煤矸石和部分较高塑性的黏土)分析,多数混合层矿物为伊—蒙混合矿物,其可塑性一般较高,干燥收缩也较大,烧结过程中易于形成过量的液相。但从目前所了解到的资料看,对混合层黏土矿物的研究还不是很清楚,例如其结晶化学特征、基本性状等。
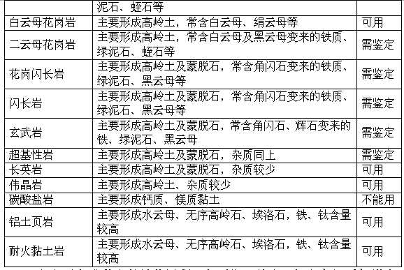
关于黏土矿物的分类,因没有统一的国际标准,各国或世界各地的分类方法均存在着差异。表16和17分别为现德国烧结砖瓦行业的分类和前苏联在土力学应用上的分类。
表16:黏土矿物的分类及其主要性能数据(德国)




黏土矿物的结构层可以由两层(一层四面体和一层八面体)、三层(两层四面体和一层八面体)、四层(二层四面体和二层八面体)组成。结构层的特征是黏土矿物最重要的分类标志。根据单元层的结构可划分出若干类型的黏土矿物:具1:1、2:1和2:1:1结构层类矿物。自然界还广泛分布着所谓的混层矿物,其结构系由二种或几种结构层类型有规则或无规则地相间排列组成。在每种黏土矿物类型范围内,根据结构层之间相互作用的性质和层间空间的填充情况可划分出若干矿物组。这样,在1:1层矿物类型中划分出高岭石组;在2:1矿物类型中划分出蒙脱石组、水云母组和蛭石组,在2:1:1矿物类型中划分出绿泥石组,而所有具层—链结构的矿物则结合成为石棉—海泡石组。每个矿物组包括一个或数个矿物种类(矿物),它们的化学成分、八面体中各空间的填充情况和结构层的叠置都有区别。表17列出了在自然条件下遇到的主要黏土矿物及其结构特征(前苏联)。
还有其他众多的层状硅酸盐矿物,但是很少是普遍存在的,它们有着非常能够相似的化学成分和结构,通常与上述化合物混合在一起。所知道的这些矿物具有层状结构,具有滑动性和吸附性能。这些矿物的实例是:
叶蜡石,三层型黏土矿物,比白云母软一些;
滑石,层状构造的硅酸盐矿物,与叶腊石有着相似的结构,在其结构中镁部分的或是全部的替换了铝;
蛭石,三层型黏土矿物,类似于蒙脱石,当加热后膨胀二十倍,并呈细丝状剥落(或呈蛭虫状剥落);
黑云母,也是普遍的具有ct—co—ct层结构的黏土矿物。
下列表中(表18)比较了各种黏土矿物,不同的判定标准将在后面的章节中详细阐述。

5.2黏土矿物的起源与黏土矿床的成因
前文中叙述了黏土矿物的分类、性质及在烧结砖瓦生产中的一些重要性,那么,黏土矿物是怎样形成的呢?黏土矿床是由黏土矿物在一定的环境中堆积而成。其中黏土的物质来源、矿化(生成)方式和富集条件是构成黏土矿床的三个主要因素。在谈到黏土矿物时,必然要提及黏土。黏土是与人类生活关系最为密切的硅酸盐矿物原材料之一。在没有文字记载的远古时期,原始人类就用黏土制作生活用具及烧结砖瓦制品用于建筑物。黏土是地壳中分布最广泛的成分之一。然而,不同的工业部门,对于黏土的性质和质量也各有不同的要求,对黏土的概念及解释也不同。因此,迄今为止对黏土的具体定义还颇有争议。例如我国陶瓷及耐火材料工业中对黏土的定义是:“自然界中硅酸盐岩石(主要是长石)经过长期风化作用而形成的一种土状矿物。黏土不是单一矿物,而是多种含水铝硅酸盐矿物的混合体。根据其生成情况分为:(1)原生黏土(primary clay),指长石经风化后生成高岭石及其它含水硅酸盐矿物、石英等。未完全风化的碎粒残留原地,而可溶性盐类物质则溶解淋去。(2)沉凝黏土或称为二次黏土(secondary clay),是由原生黏土在自然动力条件下转移到其它地方再次沉积的黏土。根据其可塑性,主要分为:(1)强可塑性黏土或称软质黏土,这类黏土多属次生黏土,因其颗粒细,分散度大,故可塑性强;(2)弱可塑性黏土或称为硬质黏土,可塑性较差,多属原生黏土。”这一定义主要说明了其成因和具有的物理特征之一——“可塑性”。前苏联的泽米亚钦斯基认为:“黏土是土状矿物体,或是碎屑岩,与水拌合能形成可塑性泥团,经干燥后能保持原来形状不变,在焙烧后即具有岩石般坚硬的性质。”该定义虽然清楚地反映出黏土的物理性质,但不适应用于解释那些与水相拌合后不能迅速形成(即在短时间内)可塑性泥团的硬质黏土岩(例如硬质页岩或是煤矸石)。因此,前苏联的维库洛娃认为:“只有具有可塑性的、细粒散浸状的岩石才能称为黏土。至于硬质黏土,应称为硬质黏土岩或黏土板岩。”在烧结砖瓦产品的生产中,上述两种岩石都使用,故本文的讨论中,包括黏土(软质)和黏土岩(硬质,如页岩、煤矸石等)。此处所讲之黏土是指主要含黏土矿物的硬质或软质材料如页岩、煤矸石、土壤、沉积淤泥等。
自然界形成黏土的物质来源是非常广泛的。任何岩石(各种沉积岩、火成岩或变质岩),特别是含硅酸盐矿物比较丰富的岩石,经风化、水解、热液蚀变等作用后,都可以变成黏土。而疏松分散的黏土,经搬运沉积,压实硬化又可以变成坚硬的岩石(即所谓之硬质黏土岩)。土化与岩化,循环演进,这种自然界的规律,永无终止。但是,并不是任何岩石变成的黏土都能满足烧结砖瓦产品的要求。表19中列出了形成黏土的原岩及形成的黏土主要矿物和用途。形成黏土的原岩性质对生成黏土的性质有密切关系,故在评价黏土矿床时,对成矿母岩应予足够的重视。


由岩石变成黏土的转化过程,主要靠天然水、气和有机质起媒介作用,其中水的作用尤其重要。因自然界的水不是纯水,常含有大量的氧、氮、二氧化碳、二氧化氮等气体和酸、碱盐类化合物,它们对岩石具有溶解、水化、水解和侵蚀的能力,能促进岩石“黏土化”。现将常见“黏土化”作用简介如下:
A、水解作用:凡盐类物质(如硅酸盐矿物)与水发生复分解反应后,即生成酸或碱。当弱酸强碱盐或强酸弱碱盐水解后,能分解成带不同电荷的离子,分别与水中的H+和(OH)—相结合,生成新矿物,其反应往往是不可逆的。以自然界分布最广的长石(属强碱弱酸盐类矿物)为例,它经过水解后,就使氢氧化钾和二氧化硅呈液态或胶态随水移出,剩下的残余物便形成黏土矿物。其反应式如下:
4KAlSi3O8+6H2O→2(Al2O3•2SiO2•2H2O)+8SiO2+4KOH
(正长石) (高岭石)
5KAlSi3O8+4H2O→KAl5Si7O20(OH)4+8SiO2+4KOH
(正长石) (水云母)
B、碳酸化作用:岩石水解作用在CO2和HCO3—作用下时,进行速度更快。此时,硅酸盐矿物中的碱金属,变成碳酸盐随水迁移,残余物质则形成黏土矿物。反应式如下:
4KAlSi3O8+2CO2+4H2O→Al2O3•2H2O+8SiO2+2K2CO3
(正长石) (高岭石)
5KAlSi3O8+4H++4HCO3—+16H2O→KAl5Si7O20(OH)4+8H4SiO4
(正长石) (水云母) +4K++4HCO3
2KAl5Si7O20(OH)4+2H++2HCO3—+13H2O→5(Al2O3•2SiO2•2H2O)+2K+
(水云母) (高岭石) +4H4SiO4+2HCO3
Na2O•Al2O3•6SiO2+CO2+H2O→Al2O3•2SiO2•2H2O+4SiO2+Na2CO3
(钠长石) (高岭石)
CaO•Al2O3•2H2O+CO2+2H2O→Al2O3•2SiO2•2H2O+CaCO3
(钙长石) (高岭石)
KAlSi3O8+CO2+H2O→Al2O3•4SiO2•H2O+K2CO3
(正长石) (叶蜡石)
C、脱硅作用:在潮湿温暖气候条件下,高岭石经历继续水解,可形成铝土矿和二氧化硅胶体(蛋白石类)。其反应如下:
2(Al2O3•2SiO2•2H2O)+mH2O→2Al2O3•nH2O+4SiO2•nH2O+nH2O
(高岭石) (铝土矿)
版权所有:【河南欧帕工业机器人有限公司】
本站所有内容受知识产权保护 未经许可严禁转载、复制或建立镜像
中心地址:河南省郑开大道官渡组团 联系电话:0371-60863533
豫ICP备14017777号-3 营业执照 河南省互联网违法和不良信息举报中心

